西安市创新人才研究院
           XI'AN INNOVATIVE TALENTS RESEARCH INSTITUTE

全国咨询热线:
029-89662255/13572845741

关于调整最低工资标准的通知

来源:https://rst.shaanxi.gov.cn/sy/tzgg/202601/t2026010

十五五规划政策解读公众号首图.jpg

各市(区)人力资源和社会保障局,省级各部门,各企业集团,中央驻陕有关单位:

为增加低收入劳动者收入,按照《陕西省最低工资规定》,经人社部批复、省政府批准,对我省最低工资标准进行调整。现就有关事项通知如下:

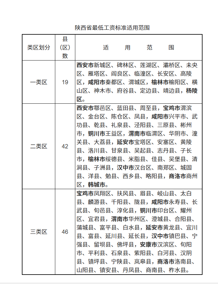
一、月最低工资标准:一类区2376元、二类区2250元、三类区2140元。

二、非全日制用工的小时最低工资标准:一类区23元、二类区21.7元、三类区20.7

三、调整后的最低工资标准自2026年1月1日起执行。

四、各级人力资源社会保障部门和工会组织,要加强对最低工资标准执行情况的检查和监督,依法查处用人单位的违规违法行为,确保提供正常劳动的劳动者工资不低于当地最低工资标准,切实维护劳动者合法权益。

附件:陕西省最低工资标准适用范围

                   

     陕西省人力资源和社会保障厅

2026年1月6日

附件

ScreenShot_2026-01-08_091955_948.png


——————————————————————————————————————————————————————————————————————————